Skip to main content

EEB3 Representation

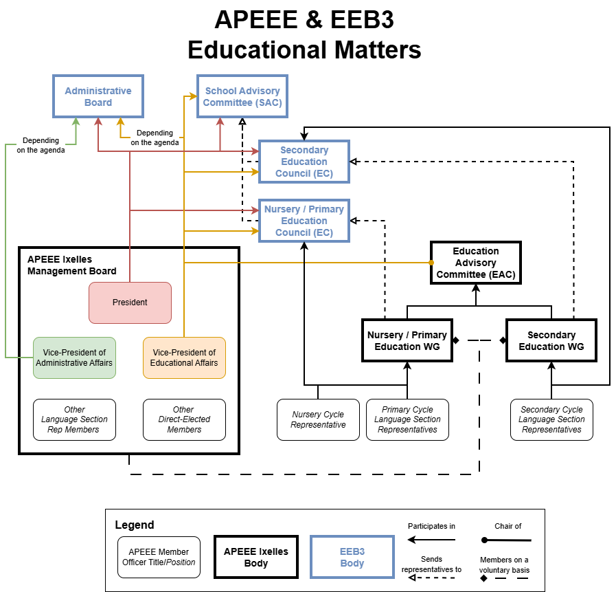
The dedicated APEEE internal working groups coordinate the APEEE’s position and activities prior to attending the School’s councils and committees.

For more information on these internal APEEE working groups, please refer to Educational Matters

The APEEE is represented in the following bodies operating at the level of the School dealing with educational issues:

See the class representatives to the EEB3 Education Councils

School Bodies

The School Administrative Board is chaired by the Secretary-General of the European Schools or their Deputy. The Administrative Board deals with the overall management of the School, including supervision of the budget, educational matters, and aspects of day-to-day school life. The Administrative Board meets twice a year.

The President, alongside the Vice-President for Educational Affairs or the Vice-President for Administrative Affairs depending on the subjects to be covered, represent the APEEE in the School Administrative Board.

Other members of the School Administrative Board include the School Director, two EEB3 staff representatives, representatives of the European Commission, a representative of Eurocontrol, and student representatives.

The SAC is chaired by the School Director, assisted by the Directors for each cycle. The SAC covers the educational policies of the School, including teacher recruitment and well-being of students. The SAC meets twice a year.

The President and Vice-President for Educational Affairs, as well as a representative from the Nursery & Primary WG and the Secondary WG each, selected by the EC parent representatives, represent the APEEE in the SAC.

The Nursery & Primary EC is led by the Nursery and Primary cycle Director, seconded by their Assistant Director. The Nursery & Primary EC meets four times a year.

The President and Vice-President for Educational Affairs, the Nursery Cycle Representative and Primary Language Section Representatives, and the Nursery & Primary Education WG Chair represent the APEEE in the Nursery & Primary EC.

The Secondary EC is led by the Secondary cycle Director, seconded by their Assistant Director. The Secondary EC meets four times a year.

The President and Vice-President for Educational Affairs, the Secondary Language Section Representatives, and the Secondary Education WG Chair represent the APEEE in the Secondary EC.